VUE&Element
VUE&Element
1,VUE
1.1 概述
接下来我们学习一款前端的框架,就是 VUE。
Vue 是一套前端框架,免除原生JavaScript中的DOM操作,简化书写。
我们之前也学习过后端的框架 Mybatis
,Mybatis
是用来简化 jdbc
代码编写的;而 VUE
是前端的框架,是用来简化 JavaScript
代码编写的。前一天我们做了一个综合性的案例,里面进行了大量的DOM操作,如下

学习了 VUE
后,这部分代码我们就不需要再写了。那么 VUE
是如何简化 DOM 书写呢?
==基于MVVM(Model-View-ViewModel)思想,实现数据的双向绑定,将编程的关注点放在数据上。==之前我们是将关注点放在了 DOM 操作上;而要了解 MVVM
思想,必须先聊聊 MVC
思想,如下图就是 MVC
思想图解

C 就是咱们 js 代码,M 就是数据,而 V 是页面上展示的内容,如下图是我们之前写的代码

MVC
思想是没法进行双向绑定的。双向绑定是指当数据模型数据发生变化时,页面展示的会随之发生变化,而如果表单数据发生变化,绑定的模型数据也随之发生变化。接下来我们聊聊 MVVM
思想,如下图是三个组件图解

图中的 Model
就是我们的数据,View
是视图,也就是页面标签,用户可以通过浏览器看到的内容;Model
和 View
是通过 ViewModel
对象进行双向绑定的,而 ViewModel
对象是 Vue
提供的。接下来让大家看一下双向绑定的效果,下图是提前准备的代码,输入框绑定了 username
模型数据,而在页面上也使用 {{}}
绑定了 username
模型数据

通过浏览器打开该页面可以看到如下页面

当我们在输入框中输入内容,而输入框后面随之实时的展示我们输入的内容,这就是双向绑定的效果。
1.2 快速入门
Vue 使用起来是比较简单的,总共分为如下三步:
新建 HTML 页面,引入 Vue.js文件
<script src="js/vue.js"></script>
在JS代码区域,创建Vue核心对象,进行数据绑定
new Vue({ el: "#app", data() { return { username: "" } } });
创建 Vue 对象时,需要传递一个 js 对象,而该对象中需要如下属性:
el
: 用来指定哪儿些标签受 Vue 管理。 该属性取值#app
中的app
需要是受管理的标签的id属性值data
:用来定义数据模型methods
:用来定义函数。这个我们在后面就会用到
编写视图
<div id="app"> <input name="username" v-model="username" > {{username}} </div>
{{}}
是 Vue 中定义的插值表达式
,在里面写数据模型,到时候会将该模型的数据值展示在这个位置。
整体代码如下:
<!DOCTYPE html>
<html lang="en">
<head>
<meta charset="UTF-8">
<title>Title</title>
</head>
<body>
<div id="app">
<input v-model="username">
<!--插值表达式-->
{{username}}
</div>
<script src="js/vue.js"></script>
<script>
//1. 创建Vue核心对象
new Vue({
el:"#app",
data(){ // data() 是 ECMAScript 6 版本的新的写法
return {
username:""
}
}
/*data: function () {
return {
username:""
}
}*/
});
</script>
</body>
</html>
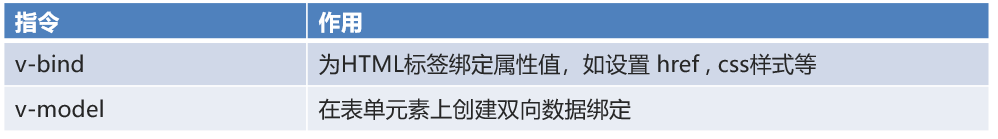
1.3 Vue 指令
**指令:**HTML 标签上带有 v- 前缀的特殊属性,不同指令具有不同含义。例如:v-if,v-for…
常用的指令有:
指令 | 作用 |
---|---|
v-bind | 为HTML标签绑定属性值,如设置 href , css样式等 |
v-model | 在表单元素上创建双向数据绑定 |
v-on | 为HTML标签绑定事件 |
v-if | 条件性的渲染某元素,判定为true时渲染,否则不渲染 |
v-else | |
v-else-if | |
v-show | 根据条件展示某元素,区别在于切换的是display属性的值 |
v-for | 列表渲染,遍历容器的元素或者对象的属性 |
接下来我们挨个学习这些指令
插值表达式
通过插值表达式,可以获取数据模型中的数据,展示到页面上。本身不支持html语法解析。纯文本内容。
{{数据模型中的key}}
v-text指令:相当于插值表达式。innerText
v-html指令:可以支持html语法解析。innerHTML
1.3.1 v-bind & v-model 指令

v-bind
该指令可以给标签原有属性绑定模型数据。这样模型数据发生变化,标签属性值也随之发生变化
例如:
<a v-bind:href="url">百度一下</a>
上面的
v-bind:"
可以简化写成:
,如下:<!-- v-bind 可以省略 --> <a :href="url">百度一下</a>
v-model
该指令可以给表单项标签绑定模型数据。这样就能实现双向绑定效果。例如:
<input name="username" v-model="username">
v-bind是单向绑定,v-model是双向绑定。
单向绑定:只从数据模型中获取数据展示到视图。当数据改变时,视图会自动刷新;当视图改变时,数据不会发生变化。
v-model通常给表单使用。
代码演示:
<!DOCTYPE html>
<html lang="en">
<head>
<meta charset="UTF-8">
<title>Title</title>
</head>
<body>
<div id="app">
<a v-bind:href="url">点击一下</a>
<a :href="url">点击一下</a>
<input v-model="url">
</div>
<script src="js/vue.js"></script>
<script>
//1. 创建Vue核心对象
new Vue({
el:"#app",
data(){
return {
username:"",
url:"https://www.baidu.com"
}
}
});
</script>
</body>
</html>
通过浏览器打开上面页面,并且使用检查查看超链接的路径,该路径会根据输入框输入的路径变化而变化,这是因为超链接和输入框绑定的是同一个模型数据

1.3.2 v-on 指令

我们在页面定义一个按钮,并给该按钮使用 v-on
指令绑定单击事件,html代码如下
<input type="button" value="一个按钮" v-on:click="show()">
而使用 v-on
时还可以使用简化的写法,将 v-on:
替换成 @
,html代码如下
<input type="button" value="一个按钮" @click="show()">
上面代码绑定的 show()
需要在 Vue 对象中的 methods
属性中定义出来
new Vue({
el: "#app",
methods: {
show(){
alert("我被点了");
}
}
});
注意:
v-on:
后面的事件名称是之前原生事件属性名去掉on。例如:
- 单击事件 : 事件属性名是 onclick,而在vue中使用是
v-on:click
- 失去焦点事件:事件属性名是 onblur,而在vue中使用时
v-on:blur
整体页面代码如下:
<!DOCTYPE html>
<html lang="en">
<head>
<meta charset="UTF-8">
<title>Title</title>
</head>
<body>
<div id="app">
<input type="button" value="一个按钮" v-on:click="show()"><br>
<input type="button" value="一个按钮" @click="show()">
</div>
<script src="js/vue.js"></script>
<script>
//1. 创建Vue核心对象
new Vue({
el:"#app",
data(){
return {
username:"",
}
},
methods:{
show(){
alert("我被点了...");
}
}
});
</script>
</body>
</html>
1.3.3 条件判断指令

接下来通过代码演示一下。在 Vue中定义一个 count
的数据模型,如下
//1. 创建Vue核心对象
new Vue({
el:"#app",
data(){
return {
count:3
}
}
});
现在要实现,当 count
模型的数据是3时,在页面上展示 div1
内容;当 count
模型的数据是4时,在页面上展示 div2
内容;count
模型数据是其他值时,在页面上展示 div3
。这里为了动态改变模型数据 count
的值,再定义一个输入框绑定 count
模型数据。html 代码如下:
<div id="app">
<div v-if="count == 3">div1</div>
<div v-else-if="count == 4">div2</div>
<div v-else>div3</div>
<hr>
<input v-model="count">
</div>
整体页面代码如下:
<!DOCTYPE html>
<html lang="en">
<head>
<meta charset="UTF-8">
<title>Title</title>
</head>
<body>
<div id="app">
<div v-if="count == 3">div1</div>
<div v-else-if="count == 4">div2</div>
<div v-else>div3</div>
<hr>
<input v-model="count">
</div>
<script src="js/vue.js"></script>
<script>
//1. 创建Vue核心对象
new Vue({
el:"#app",
data(){
return {
count:3
}
}
});
</script>
</body>
</html>
通过浏览器打开页面并在输入框输入不同的值,效果如下
然后我们在看看 v-show
指令的效果,如果模型数据 count
的值是3时,展示 div v-show
内容,否则不展示,html页面代码如下
<div v-show="count == 3">div v-show</div>
<br>
<input v-model="count">
浏览器打开效果如下:
通过上面的演示,发现 v-show
和 v-if
效果一样,那它们到底有什么区别呢?我们根据浏览器的检查功能查看源代码

通过上图可以看出 v-show
不展示的原理是给对应的标签添加 display
css属性,并将该属性值设置为 none
,这样就达到了隐藏的效果。而 v-if
指令是条件不满足时根本就不会渲染。
1.3.4 v-for 指令

这个指令看到名字就知道是用来遍历的,该指令使用的格式如下:
<标签 v-for="变量名 in 集合模型数据">
{{变量名}}
</标签>
注意:需要循环那个标签,
v-for
指令就写在那个标签上。
如果在页面需要使用到集合模型数据的索引,就需要使用如下格式:
<标签 v-for="(变量名,索引变量) in 集合模型数据">
<!--索引变量是从0开始,所以要表示序号的话,需要手动的加1-->
{{索引变量 + 1}} {{变量名}}
</标签>
代码演示:
<!DOCTYPE html>
<html lang="en">
<head>
<meta charset="UTF-8">
<title>Title</title>
</head>
<body>
<div id="app">
<div v-for="addr in addrs">
{{addr}} <br>
</div>
<hr>
<div v-for="(addr,i) in addrs">
{{i+1}}--{{addr}} <br>
</div>
</div>
<script src="js/vue.js"></script>
<script>
//1. 创建Vue核心对象
new Vue({
el:"#app",
data(){
return {
addrs:["北京","上海","西安"]
}
}
});
</script>
</body>
</html>
通过浏览器打开效果如下

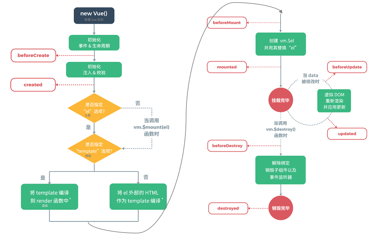
1.4 生命周期
生命周期的八个阶段:每触发一个生命周期事件,会自动执行一个生命周期方法,这些生命周期方法也被称为钩子方法。

下图是 Vue 官网提供的从创建 Vue 到效果 Vue 对象的整个过程及各个阶段对应的钩子函数

看到上面的图,大家无需过多的关注这张图。这些钩子方法我们只关注 mounted
就行了。
created
:是对象创建完毕的生命周期函数(钩子),此时是最早可以设置数据的位置。
mounted
:挂载完成,Vue初始化成功,HTML页面渲染成功。而以后我们会在该方法中发送异步请求,加载数据。
1.5 案例
1.5.1 需求
使用 Vue 简化我们在前一天ajax学完后做的品牌列表数据查询和添加功能

此案例只是使用 Vue 对前端代码进行优化,后端代码无需修改。
1.5.2 查询所有功能

在 brand.html 页面引入 vue 的js文件
<script src="js/vue.js"></script>
创建 Vue 对象
- 在 Vue 对象中定义模型数据
- 在钩子函数中发送异步请求,并将响应的数据赋值给数据模型
new Vue({ el: "#app", data(){ return{ brands:[] } }, mounted(){ // 页面加载完成后,发送异步请求,查询数据 var _this = this; axios({ method:"get", url:"http://localhost:8080/brand-demo/selectAllServlet" }).then(function (resp) { _this.brands = resp.data; }) } })
修改视图
定义
<div id="app"></div>
,指定该div
标签受 Vue 管理将
body
标签中所有的内容拷贝作为上面div
标签中删除表格的多余数据行,只留下一个
在表格中的数据行上使用
v-for
指令遍历<tr v-for="(brand,i) in brands" align="center"> <td>{{i + 1}}</td> <td>{{brand.brandName}}</td> <td>{{brand.companyName}}</td> <td>{{brand.ordered}}</td> <td>{{brand.description}}</td> <td>{{brand.statusStr}}</td> <td><a href="#">修改</a> <a href="#">删除</a></td> </tr>
整体页面代码如下:
<!DOCTYPE html>
<html lang="en">
<head>
<meta charset="UTF-8">
<title>Title</title>
</head>
<body>
<div id="app">
<a href="addBrand.html"><input type="button" value="新增"></a><br>
<hr>
<table id="brandTable" border="1" cellspacing="0" width="100%">
<tr>
<th>序号</th>
<th>品牌名称</th>
<th>企业名称</th>
<th>排序</th>
<th>品牌介绍</th>
<th>状态</th>
<th>操作</th>
</tr>
<!--
使用v-for遍历tr
-->
<tr v-for="(brand,i) in brands" align="center">
<td>{{i + 1}}</td>
<td>{{brand.brandName}}</td>
<td>{{brand.companyName}}</td>
<td>{{brand.ordered}}</td>
<td>{{brand.description}}</td>
<td>{{brand.statusStr}}</td>
<td><a href="#">修改</a> <a href="#">删除</a></td>
</tr>
</table>
</div>
<script src="js/axios-0.18.0.js"></script>
<script src="js/vue.js"></script>
<script>
new Vue({
el: "#app",
data(){
return{
brands:[]
}
},
mounted(){
// 页面加载完成后,发送异步请求,查询数据
var _this = this;
axios({
method:"get",
url:"http://localhost:8080/brand-demo/selectAllServlet"
}).then(function (resp) {
_this.brands = resp.data;
})
}
})
</script>
</body>
</html>
1.5.3 添加功能
页面操作效果如下:

整体流程如下

注意:前端代码的关键点在于使用
v-model
指令给标签项绑定模型数据,利用双向绑定特性,在发送异步请求时提交数据。
在 addBrand.html 页面引入 vue 的js文件
<script src="js/vue.js"></script>
创建 Vue 对象
- 在 Vue 对象中定义模型数据
brand
- 定义一个
submitForm()
函数,用于给提交
按钮提供绑定的函数 - 在
submitForm()
函数中发送 ajax 请求,并将模型数据brand
作为参数进行传递
new Vue({ el: "#app", data(){ return { brand:{} } }, methods:{ submitForm(){ // 发送ajax请求,添加 var _this = this; axios({ method:"post", url:"http://localhost:8080/brand-demo/addServlet", data:_this.brand }).then(function (resp) { // 判断响应数据是否为 success if(resp.data == "success"){ location.href = "http://localhost:8080/brand-demo/brand.html"; } }) } } })
- 在 Vue 对象中定义模型数据
修改视图
定义
<div id="app"></div>
,指定该div
标签受 Vue 管理将
body
标签中所有的内容拷贝作为上面div
标签中给每一个表单项标签绑定模型数据。最后这些数据要被封装到
brand
对象中<div id="app"> <h3>添加品牌</h3> <form action="" method="post"> 品牌名称:<input id="brandName" v-model="brand.brandName" name="brandName"><br> 企业名称:<input id="companyName" v-model="brand.companyName" name="companyName"><br> 排序:<input id="ordered" v-model="brand.ordered" name="ordered"><br> 描述信息:<textarea rows="5" cols="20" id="description" v-model="brand.description" name="description"></textarea><br> 状态: <input type="radio" name="status" v-model="brand.status" value="0">禁用 <input type="radio" name="status" v-model="brand.status" value="1">启用<br> <input type="button" id="btn" @click="submitForm" value="提交"> </form> </div>
整体页面代码如下:
<!DOCTYPE html>
<html lang="en">
<head>
<meta charset="UTF-8">
<title>添加品牌</title>
</head>
<body>
<div id="app">
<h3>添加品牌</h3>
<form action="" method="post">
品牌名称:<input id="brandName" v-model="brand.brandName" name="brandName"><br>
企业名称:<input id="companyName" v-model="brand.companyName" name="companyName"><br>
排序:<input id="ordered" v-model="brand.ordered" name="ordered"><br>
描述信息:<textarea rows="5" cols="20" id="description" v-model="brand.description" name="description"></textarea><br>
状态:
<input type="radio" name="status" v-model="brand.status" value="0">禁用
<input type="radio" name="status" v-model="brand.status" value="1">启用<br>
<input type="button" id="btn" @click="submitForm" value="提交">
</form>
</div>
<script src="js/axios-0.18.0.js"></script>
<script src="js/vue.js"></script>
<script>
new Vue({
el: "#app",
data(){
return {
brand:{}
}
},
methods:{
submitForm(){
// 发送ajax请求,添加
var _this = this;
axios({
method:"post",
url:"http://localhost:8080/brand-demo/addServlet",
data:_this.brand
}).then(function (resp) {
// 判断响应数据是否为 success
if(resp.data == "success"){
location.href = "http://localhost:8080/brand-demo/brand.html";
}
})
}
}
})
</script>
</body>
</html>
通过上面的优化,前端代码确实简化了不少。但是页面依旧是不怎么好看,那么接下来我们学习 Element,它可以美化页面。
2,Element
Element:是饿了么公司前端开发团队提供的一套基于 Vue 的网站组件库,用于快速构建网页。
Element 提供了很多组件(组成网页的部件)供我们使用。例如 超链接、按钮、图片、表格等等~
如下图左边的是我们编写页面看到的按钮,上图右边的是 Element 提供的页面效果,效果一目了然。

我们学习 Element 其实就是学习怎么从官网拷贝组件到我们自己的页面并进行修改,官网网址是
https://element.eleme.cn/#/zh-CN
进入官网能看到如下页面

接下来直接点击 组件
,页面如下

2.1 快速入门
将资源
04-资料\02-element
下的element-ui
文件夹直接拷贝到项目的webapp
下。目录结构如下img 创建页面,并在页面引入Element 的css、js文件 和 Vue.js
<script src="vue.js"></script> <script src="element-ui/lib/index.js"></script> <link rel="stylesheet" href="element-ui/lib/theme-chalk/index.css">
.创建Vue核心对象
Element 是基于 Vue 的,所以使用Element时必须要创建 Vue 对象
<script> new Vue({ el:"#app" }) </script>
官网复制Element组件代码
img 在左菜单栏找到
Button 按钮
,然后找到自己喜欢的按钮样式,点击显示代码
,在下面就会展示出对应的代码,将这些代码拷贝到我们自己的页面即可。
整体页面代码如下:
<!DOCTYPE html>
<html lang="en">
<head>
<meta charset="UTF-8">
<title>Title</title>
</head>
<body>
<div id="app">
<el-row>
<el-button>默认按钮</el-button>
<el-button type="primary">主要按钮</el-button>
<el-button type="success">成功按钮</el-button>
<el-button type="info">信息按钮</el-button>
<el-button type="warning">警告按钮</el-button>
<el-button type="danger">删除</el-button>
</el-row>
<el-row>
<el-button plain>朴素按钮</el-button>
<el-button type="primary" plain>主要按钮</el-button>
<el-button type="success" plain>成功按钮</el-button>
<el-button type="info" plain>信息按钮</el-button>
<el-button type="warning" plain>警告按钮</el-button>
<el-button type="danger" plain>危险按钮</el-button>
</el-row>
<el-row>
<el-button round>圆角按钮</el-button>
<el-button type="primary" round>主要按钮</el-button>
<el-button type="success" round>成功按钮</el-button>
<el-button type="info" round>信息按钮</el-button>
<el-button type="warning" round>警告按钮</el-button>
<el-button type="danger" round>危险按钮</el-button>
</el-row>
<el-row>
<el-button icon="el-icon-search" circle></el-button>
<el-button type="primary" icon="el-icon-edit" circle></el-button>
<el-button type="success" icon="el-icon-check" circle></el-button>
<el-button type="info" icon="el-icon-message" circle></el-button>
<el-button type="warning" icon="el-icon-star-off" circle></el-button>
<el-button type="danger" icon="el-icon-delete" circle></el-button>
</el-row>
</div>
<script src="js/vue.js"></script>
<script src="element-ui/lib/index.js"></script>
<link rel="stylesheet" href="element-ui/lib/theme-chalk/index.css">
<script>
new Vue({
el:"#app"
})
</script>
</body>
</html>
2.2 Element 布局
Element 提供了两种布局方式,分别是:
- Layout 布局
- Container 布局容器
2.2.1 Layout 局部
通过基础的 24 分栏,迅速简便地创建布局。也就是默认将一行分为 24 栏,根据页面要求给每一列设置所占的栏数。

在左菜单栏找到 Layout 布局
,然后找到自己喜欢的按钮样式,点击 显示代码
,在下面就会展示出对应的代码,显示出的代码中有样式,有html标签。将样式拷贝我们自己页面的 head
标签内,将html标签拷贝到 <div id="app"></div>
标签内。
整体页面代码如下:
<!DOCTYPE html>
<html lang="en">
<head>
<meta charset="UTF-8">
<title>Title</title>
<style>
.el-row {
margin-bottom: 20px;
}
.el-col {
border-radius: 4px;
}
.bg-purple-dark {
background: #99a9bf;
}
.bg-purple {
background: #d3dce6;
}
.bg-purple-light {
background: #e5e9f2;
}
.grid-content {
border-radius: 4px;
min-height: 36px;
}
.row-bg {
padding: 10px 0;
background-color: #f9fafc;
}
</style>
</head>
<body>
<div id="app">
<el-row>
<el-col :span="24"><div class="grid-content bg-purple-dark"></div></el-col>
</el-row>
<el-row>
<el-col :span="12"><div class="grid-content bg-purple"></div></el-col>
<el-col :span="12"><div class="grid-content bg-purple-light"></div></el-col>
</el-row>
<el-row>
<el-col :span="8"><div class="grid-content bg-purple"></div></el-col>
<el-col :span="8"><div class="grid-content bg-purple-light"></div></el-col>
<el-col :span="8"><div class="grid-content bg-purple"></div></el-col>
</el-row>
<el-row>
<el-col :span="6"><div class="grid-content bg-purple"></div></el-col>
<el-col :span="6"><div class="grid-content bg-purple-light"></div></el-col>
<el-col :span="6"><div class="grid-content bg-purple"></div></el-col>
<el-col :span="6"><div class="grid-content bg-purple-light"></div></el-col>
</el-row>
<el-row>
<el-col :span="4"><div class="grid-content bg-purple"></div></el-col>
<el-col :span="4"><div class="grid-content bg-purple-light"></div></el-col>
<el-col :span="4"><div class="grid-content bg-purple"></div></el-col>
<el-col :span="4"><div class="grid-content bg-purple-light"></div></el-col>
<el-col :span="4"><div class="grid-content bg-purple"></div></el-col>
<el-col :span="4"><div class="grid-content bg-purple-light"></div></el-col>
</el-row>
</div>
<script src="js/vue.js"></script>
<script src="element-ui/lib/index.js"></script>
<link rel="stylesheet" href="element-ui/lib/theme-chalk/index.css">
<script>
new Vue({
el:"#app"
})
</script>
</body>
</html>
现在需要添加一行,要求该行显示8个格子,通过计算每个格子占 3 栏,具体的html 代码如下
<!--
添加一行,8个格子 24/8 = 3
-->
<el-row>
<el-col :span="3"><div class="grid-content bg-purple"></div></el-col>
<el-col :span="3"><div class="grid-content bg-purple-light"></div></el-col>
<el-col :span="3"><div class="grid-content bg-purple"></div></el-col>
<el-col :span="3"><div class="grid-content bg-purple-light"></div></el-col>
<el-col :span="3"><div class="grid-content bg-purple"></div></el-col>
<el-col :span="3"><div class="grid-content bg-purple-light"></div></el-col>
<el-col :span="3"><div class="grid-content bg-purple"></div></el-col>
<el-col :span="3"><div class="grid-content bg-purple-light"></div></el-col>
</el-row>
2.2.2 Container 布局容器
用于布局的容器组件,方便快速搭建页面的基本结构。如下图就是布局容器效果。
如下图是官网提供的 Container 布局容器实例:

该效果代码中包含了样式、页面标签、模型数据。将里面的样式 <style>
拷贝到我们自己页面的 head
标签中;将html标签拷贝到 <div id="app"></div>
标签中,再将数据模型拷贝到 vue
对象的 data()
中。
整体页面代码如下:
<!DOCTYPE html>
<html lang="en">
<head>
<meta charset="UTF-8">
<title>Title</title>
<style>
.el-header {
background-color: #B3C0D1;
color: #333;
line-height: 60px;
}
.el-aside {
color: #333;
}
</style>
</head>
<body>
<div id="app">
<el-container style="height: 500px; border: 1px solid #eee">
<el-aside width="200px" style="background-color: rgb(238, 241, 246)">
<el-menu :default-openeds="['1', '3']">
<el-submenu index="1">
<template slot="title"><i class="el-icon-message"></i>导航一</template>
<el-menu-item-group>
<template slot="title">分组一</template>
<el-menu-item index="1-1">选项1</el-menu-item>
<el-menu-item index="1-2">选项2</el-menu-item>
</el-menu-item-group>
<el-menu-item-group title="分组2">
<el-menu-item index="1-3">选项3</el-menu-item>
</el-menu-item-group>
<el-submenu index="1-4">
<template slot="title">选项4</template>
<el-menu-item index="1-4-1">选项4-1</el-menu-item>
</el-submenu>
</el-submenu>
<el-submenu index="2">
<template slot="title"><i class="el-icon-menu"></i>导航二</template>
<el-submenu index="2-1">
<template slot="title">选项1</template>
<el-menu-item index="2-1-1">选项1-1</el-menu-item>
</el-submenu>
</el-submenu>
<el-submenu index="3">
<template slot="title"><i class="el-icon-setting"></i>导航三</template>
<el-menu-item-group>
<template slot="title">分组一</template>
<el-menu-item index="3-1">选项1</el-menu-item>
<el-menu-item index="3-2">选项2</el-menu-item>
</el-menu-item-group>
<el-menu-item-group title="分组2">
<el-menu-item index="3-3">选项3</el-menu-item>
</el-menu-item-group>
<el-submenu index="3-4">
<template slot="title">选项4</template>
<el-menu-item index="3-4-1">选项4-1</el-menu-item>
</el-submenu>
</el-submenu>
</el-menu>
</el-aside>
<el-container>
<el-header style="text-align: right; font-size: 12px">
<el-dropdown>
<i class="el-icon-setting" style="margin-right: 15px"></i>
<el-dropdown-menu slot="dropdown">
<el-dropdown-item>查看</el-dropdown-item>
<el-dropdown-item>新增</el-dropdown-item>
<el-dropdown-item>删除</el-dropdown-item>
</el-dropdown-menu>
</el-dropdown>
<span>王小虎</span>
</el-header>
<el-main>
<el-table :data="tableData">
<el-table-column prop="date" label="日期" width="140">
</el-table-column>
<el-table-column prop="name" label="姓名" width="120">
</el-table-column>
<el-table-column prop="address" label="地址">
</el-table-column>
</el-table>
</el-main>
</el-container>
</el-container>
</div>
<script src="js/vue.js"></script>
<script src="element-ui/lib/index.js"></script>
<link rel="stylesheet" href="element-ui/lib/theme-chalk/index.css">
<script>
new Vue({
el:"#app",
data() {
const item = {
date: '2016-05-02',
name: '王小虎',
address: '上海市普陀区金沙江路 1518 弄'
};
return {
tableData: Array(20).fill(item)
}
}
})
</script>
</body>
</html>
// 重置表单
popAddDialog(){
this.dialogVisible = true;
this.brand = {
status: '',
brandName: '',
companyName: '',
id:"",
ordered:"",
description:""
};
this.$nextTick(function (){
// 下一帧视图渲染成功后的回调函数
//console.log(this.$refs["addForm"]);
// 重置表单
this.$refs["addForm"].resetFields();
})
}
2.3 案例
其他的组件我们通过完成一个页面来学习。
我们要完成如下页面效果

要完成该页面,我们需要先对这个页面进行分析,看页面由哪儿几部分组成,然后到官网进行拷贝并修改。页面总共有如下组成部分

还有一个是当我们点击 新增
按钮,会在页面正中间弹出一个对话框,如下

2.3.1 准备基本页面
<!DOCTYPE html>
<html lang="en">
<head>
<meta charset="UTF-8">
<title>Title</title>
</head>
<body>
<div id="app">
</div>
<script src="js/vue.js"></script>
<script src="element-ui/lib/index.js"></script>
<link rel="stylesheet" href="element-ui/lib/theme-chalk/index.css">
<script>
new Vue({
el: "#app"
})
</script>
</body>
</html>
2.3.2 完成表格展示
使用 Element 整体的思路就是 拷贝 + 修改。
2.3.2.1 拷贝

在左菜单栏找到 Table 表格
并点击,右边主体就会定位到表格这一块,找到我们需要的表格效果(如上图),点击 显示代码
就可以看到这个表格的代码了。
将html标签拷贝到 <div id="app"></div>
中,如下:

将css样式拷贝到我们页面的 head
标签中,如下

将方法和模型数据拷贝到 Vue 对象指定的位置

拷贝完成后通过浏览器打开可以看到表格的效果

表格效果出来了,但是显示的表头和数据并不是我们想要的,所以接下来就需要对页面代码进行修改了。
2.3.2.2 修改
修改表头和数据
下面是对表格代码进行分析的图解。根据下图说明修改自己的列数和列名
img 修改完页面后,还需要对绑定的模型数据进行修改,下图是对模型数据进行分析的图解
img 给表格添加操作列
从之前的表格拷贝一列出来并对其进行修改。按钮是从官网的
Button 按钮
组件中拷贝并修改的img 给表格添加复选框列和标号列
给表格添加复选框和标号列,效果如下
image-20210831193216143 此效果也是从 Element 官网进行拷贝,先找到对应的表格效果,然后将其对应代码拷贝到我们的代码中,如下是复选框列官网效果图和代码
image-20210831193601788 这里需要注意在
<el-table>
标签上有一个事件@selection-change="handleSelectionChange"
,这里绑定的函数也需要从官网拷贝到我们自己的页面代码中,函数代码如下:image-20210831194013986 从该函数中又发现还需要一个模型数据
multipleSelection
,所以还需要定义出该模型数据
标号列也用同样的方式进行拷贝并修改。
2.3.3 完成搜索表单展示
在 Element 官网找到横排的表单效果,然后拷贝代码并进行修改

点击上面的 显示代码
后,就会展示出对应的代码,下面是对这部分代码进行分析的图解

然后根据我们要的效果修改代码。
2.3.4 完成批量删除和新增按钮展示
从 Element 官网找具有着色效果的按钮,并将代码拷贝到我们自己的页面上

2.3.5 完成对话框展示
在 Element 官网找对话框,如下:

下面对官网提供的代码进行分析

上图分析出来的模型数据需要在 Vue 对象中进行定义。
2.3.6 完成分页条展示
在 Element 官网找到 Pagination 分页
,在页面主体部分找到我们需要的效果,如下

点击 显示代码
,找到 完整功能
对应的代码,接下来对该代码进行分析

上面代码属性说明:
page-size
:每页显示的条目数page-sizes
: 每页显示个数选择器的选项设置。:page-sizes="[100,200,300,400]"
对应的页面效果如下:img currentPage
:当前页码。我们点击那个页码,此属性值就是几。total
:总记录数。用来设置总的数据条目数,该属性设置后, Element 会自动计算出需分多少页并给我们展示对应的页码。
事件说明:
size-change
:pageSize 改变时会触发。也就是当我们改变了每页显示的条目数后,该事件会触发。current-change
:currentPage 改变时会触发。也就是当我们点击了其他的页码后,该事件会触发。
2.3.7 完整页面代码
<!DOCTYPE html>
<html lang="en">
<head>
<meta charset="UTF-8">
<title>Title</title>
<style>
.el-table .warning-row {
background: oldlace;
}
.el-table .success-row {
background: #f0f9eb;
}
</style>
</head>
<body>
<div id="app">
<!--搜索表单-->
<el-form :inline="true" :model="brand" class="demo-form-inline">
<el-form-item label="当前状态">
<el-select v-model="brand.status" placeholder="当前状态">
<el-option label="启用" value="1"></el-option>
<el-option label="禁用" value="0"></el-option>
</el-select>
</el-form-item>
<el-form-item label="企业名称">
<el-input v-model="brand.companyName" placeholder="企业名称"></el-input>
</el-form-item>
<el-form-item label="品牌名称">
<el-input v-model="brand.brandName" placeholder="品牌名称"></el-input>
</el-form-item>
<el-form-item>
<el-button type="primary" @click="onSubmit">查询</el-button>
</el-form-item>
</el-form>
<!--按钮-->
<el-row>
<el-button type="danger" plain>批量删除</el-button>
<el-button type="primary" plain @click="dialogVisible = true">新增</el-button>
</el-row>
<!--添加数据对话框表单-->
<el-dialog
title="编辑品牌"
:visible.sync="dialogVisible"
width="30%">
<el-form ref="form" :model="brand" label-width="80px">
<el-form-item label="品牌名称">
<el-input v-model="brand.brandName"></el-input>
</el-form-item>
<el-form-item label="企业名称">
<el-input v-model="brand.companyName"></el-input>
</el-form-item>
<el-form-item label="排序">
<el-input v-model="brand.ordered"></el-input>
</el-form-item>
<el-form-item label="备注">
<el-input type="textarea" v-model="brand.description"></el-input>
</el-form-item>
<el-form-item label="状态">
<el-switch v-model="brand.status"
active-value="1"
inactive-value="0"
></el-switch>
</el-form-item>
<el-form-item>
<el-button type="primary" @click="addBrand">提交</el-button>
<el-button @click="dialogVisible = false">取消</el-button>
</el-form-item>
</el-form>
</el-dialog>
<!--表格-->
<template>
<el-table
:data="tableData"
style="width: 100%"
:row-class-name="tableRowClassName"
@selection-change="handleSelectionChange">
<el-table-column
type="selection"
width="55">
</el-table-column>
<el-table-column
type="index"
width="50">
</el-table-column>
<el-table-column
prop="brandName"
label="品牌名称"
align="center">
</el-table-column>
<el-table-column
prop="companyName"
label="企业名称"
align="center">
</el-table-column>
<el-table-column
prop="ordered"
align="center"
label="排序">
</el-table-column>
<el-table-column
prop="status"
align="center"
label="当前状态">
</el-table-column>
<el-table-column
align="center"
label="操作">
<el-row>
<el-button type="primary">修改</el-button>
<el-button type="danger">删除</el-button>
</el-row>
</el-table-column>
</el-table>
</template>
<!--分页工具条-->
<el-pagination
@size-change="handleSizeChange"
@current-change="handleCurrentChange"
:current-page="currentPage"
:page-sizes="[5, 10, 15, 20]"
:page-size="5"
layout="total, sizes, prev, pager, next, jumper"
:total="400">
</el-pagination>
</div>
<script src="js/vue.js"></script>
<script src="element-ui/lib/index.js"></script>
<link rel="stylesheet" href="element-ui/lib/theme-chalk/index.css">
<script>
new Vue({
el: "#app",
methods: {
tableRowClassName({row, rowIndex}) {
if (rowIndex === 1) {
return 'warning-row';
} else if (rowIndex === 3) {
return 'success-row';
}
return '';
},
// 复选框选中后执行的方法
handleSelectionChange(val) {
this.multipleSelection = val;
console.log(this.multipleSelection)
},
// 查询方法
onSubmit() {
console.log(this.brand);
},
// 添加数据
addBrand(){
console.log(this.brand);
},
//分页
handleSizeChange(val) {
console.log(`每页 ${val} 条`);
},
handleCurrentChange(val) {
console.log(`当前页: ${val}`);
}
},
data() {
return {
// 当前页码
currentPage: 4,
// 添加数据对话框是否展示的标记
dialogVisible: false,
// 品牌模型数据
brand: {
status: '',
brandName: '',
companyName: '',
id:"",
ordered:"",
description:""
},
// 复选框选中数据集合
multipleSelection: [],
// 表格数据
tableData: [{
brandName: '华为',
companyName: '华为科技有限公司',
ordered: '100',
status: "1"
}, {
brandName: '华为',
companyName: '华为科技有限公司',
ordered: '100',
status: "1"
}, {
brandName: '华为',
companyName: '华为科技有限公司',
ordered: '100',
status: "1"
}, {
brandName: '华为',
companyName: '华为科技有限公司',
ordered: '100',
status: "1"
}]
}
}
})
</script>
</body>
</html>